| 일 | 월 | 화 | 수 | 목 | 금 | 토 |
|---|---|---|---|---|---|---|
| 1 | 2 | 3 | ||||
| 4 | 5 | 6 | 7 | 8 | 9 | 10 |
| 11 | 12 | 13 | 14 | 15 | 16 | 17 |
| 18 | 19 | 20 | 21 | 22 | 23 | 24 |
| 25 | 26 | 27 | 28 | 29 | 30 | 31 |
- 유튜브 API
- Airflow
- 공분산
- 상관관계
- requests
- API Gateway
- chatGPT
- hadoop
- GenericGBQException
- tensorflow text
- top_k
- login crawling
- subdag
- integrated gradient
- youtube data
- TensorFlow
- flask
- BigQuery
- airflow subdag
- correlation
- gather_nd
- Retry
- grad-cam
- Counterfactual Explanations
- session 유지
- XAI
- UDF
- GCP
- API
- spark udf
- Today
- Total
데이터과학 삼학년
KS test (Kolmogorov–Smirnov test) 본문
KS test (Kolmogorov–Smirnov test)
- ks test는 non-parametric test 방법 (비모수적)
- 1개의 확률 분포를 검정하는 방버법과 두개의 샘플데이터를 검증하는 방법으로 나뉨
- 누적 확률분포(CDF)를 이용하여 표본의 확률 분포가 모집단의 확률 분포와 얼마나 유사한지를 비교하는 방법 or 두 표본의 누적 확률 분포 차이 비교
- ks statistics (ks 통계량)은 실제 데이터의 누적 확률 분포와 모집단의 누적 확률분포간의 차이를 거리로 산정한 통계
Kolmogorov–Smirnov statistic
- 기본 가정 : 독립(iid)

- ks statistic
> F(X) : 모집단의 누적확률 함수
> Fn(X) : 관찰한 샘플들의 누적확률 함수
> ks statistic은 절대값으로 최소값은 0을 가짐

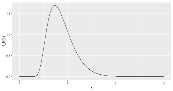
Kolmogorov distribution

[Kolmogorov PDF]
1) 1개의 표본 누적 확률 분포가 모집단의 확률분포 비교

[red: 모델의 CDF, blue: 표본의 CDF, black arrow: ks statistics]
2) 2개의 표본 누적 확률 분포 비교


[red: 1번 표본의 CDF, blue: 2번 표본의 CDF, black arrow: ks statistics]
https://en.wikipedia.org/wiki/Kolmogorov%E2%80%93Smirnov_test
Kolmogorov–Smirnov test - Wikipedia
Kolmogorov–Smirnov test From Wikipedia, the free encyclopedia Jump to navigation Jump to search Non-parametric statistical test between two distributions Illustration of the Kolmogorov–Smirnov statistic. The red line is a model CDF, the blue line is an
en.wikipedia.org
'Statistical Learning' 카테고리의 다른 글
| Needleman-Wunsch algorithm(니들만-브니쉬(분쉬) 알고리즘) (0) | 2022.01.24 |
|---|---|
| interpolation(보간법, 내삽) VS extrapolation(보외법, 외삽) (0) | 2022.01.17 |
| Kernel Density Estimation (KDE) (0) | 2021.05.03 |
| 요인분석 (Factor Analysis, Latent variable) (0) | 2021.04.15 |
| 샘플링 (Sampling) (0) | 2021.04.05 |