| 일 | 월 | 화 | 수 | 목 | 금 | 토 |
|---|---|---|---|---|---|---|
| 1 | 2 | 3 | ||||
| 4 | 5 | 6 | 7 | 8 | 9 | 10 |
| 11 | 12 | 13 | 14 | 15 | 16 | 17 |
| 18 | 19 | 20 | 21 | 22 | 23 | 24 |
| 25 | 26 | 27 | 28 | 29 | 30 | 31 |
- top_k
- hadoop
- spark udf
- Airflow
- BigQuery
- Retry
- UDF
- subdag
- TensorFlow
- gather_nd
- 공분산
- tensorflow text
- XAI
- youtube data
- API
- session 유지
- 상관관계
- correlation
- airflow subdag
- Counterfactual Explanations
- GCP
- flask
- login crawling
- integrated gradient
- grad-cam
- 유튜브 API
- chatGPT
- API Gateway
- GenericGBQException
- requests
- Today
- Total
데이터과학 삼학년
git flow 전략 본문
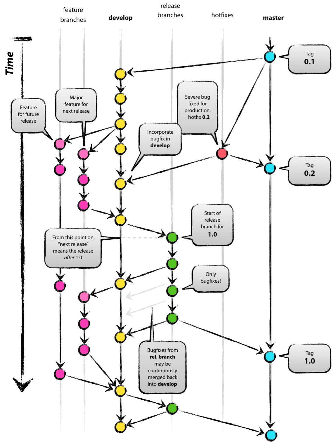
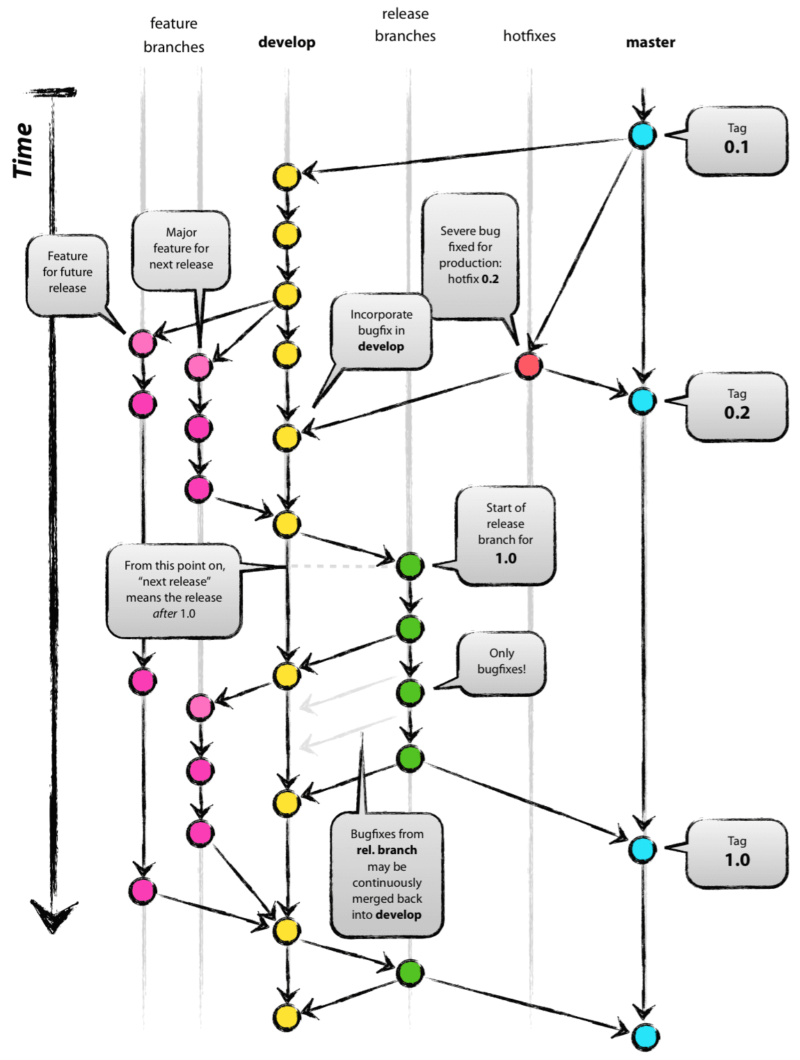
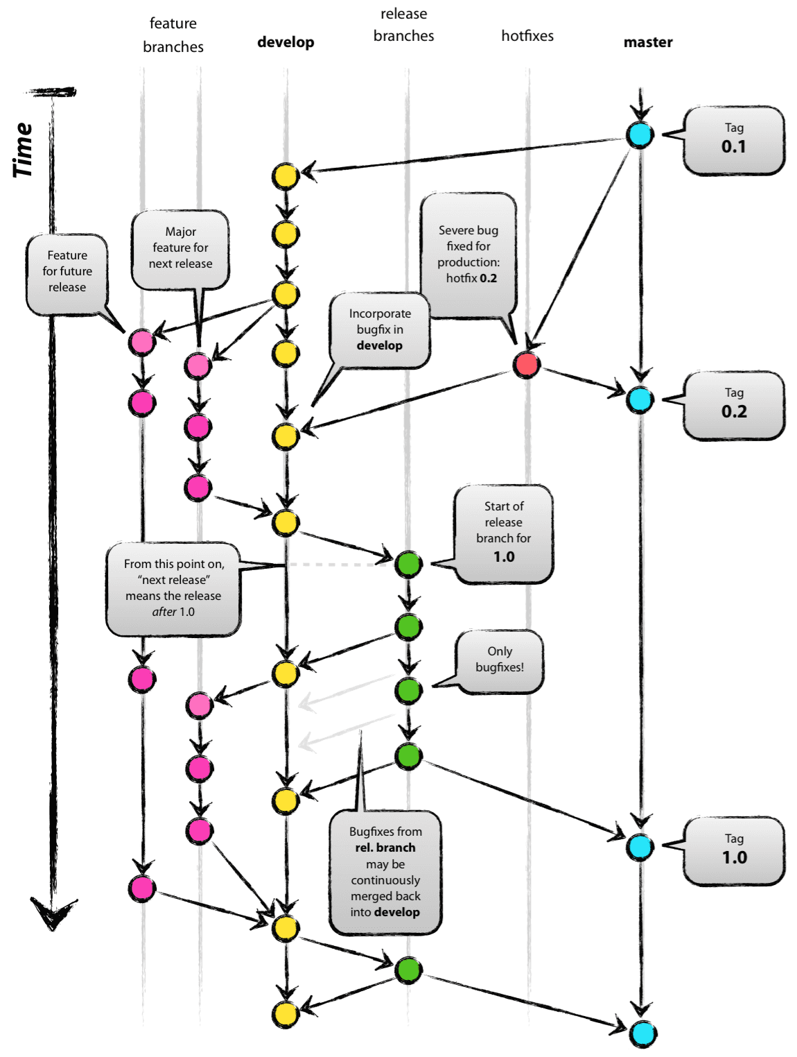
git flow 전략
- 브랜치 전략이란 여러 개발자가 하나의 저장소를 사용하는 환경에서 보다 효과적으로 활용하기 위한 방법

브랜치 종류
master
- 라이브에서 작동하는 브랜치(main)
develop
- 다음 출시 버전을 대비하여 개발중인 브랜치(main)
feature (topic)
- 개발 브랜치로 develop 브랜치에 병합
release
- 다음 버전 출시를 준비하는 브랜치
- develop 브랜치를 release 브랜치로 옮긴 후 QA, 테스트를 진행하고 master 브랜치에 병합
hotfix
- master 브랜치에서 발생한 버그 수정 브랜치
커밋메시지
- 개발진행하면서 남기는 일종의 로그 → 커밋메시지는 최대한 명확하고 자세하게 작성!!
- 커밋메시지는 아래와 같이 중요내용을 남기고 그 하위에 자세히 적는 편이다.
- feat: <기능 개발 내용>
- fix: <버그 수정 내용>
- refactor: <코드 리팩토링 내용>
- docs: <코드 설명 내용>
- chore: <기타 내용>
PR(Pull Request)
- 피드백이나 도움이 필요할 때, 그리고 merge 준비가 완료되었을 때는 pull request를 생성하여 구성원간 코드리뷰를 보다 용이하게 도와줌
- 작업을 시작하기 전에 JIRA 티켓을 생성
- 리뷰어에게 꼭 리뷰 및 승인 받기 (최소1명이상)
- 승인이후 Pull Request는 스스로 merge
PR 본문
제목
[<Jira 티켓번호>] <개발내용>
본문
### PR 타입(하나 이상의 PR 타입을 선택해주세요)
-[] 기능 추가
-[] 기능 삭제
-[] 버그 수정
-[] 의존성, 환경 변수, 빌드 관련 코드 업데이트
### 반영 브랜치
ex) feat/login -> dev
### 변경 사항
ex) 로그인 시, 구글 소셜 로그인 기능을 추가했습니다.
### 테스트 결과
ex) 베이스 브랜치에 포함되기 위한 코드는 모두 정상적으로 동작해야 합니다.
결과물에 대한 스크린샷, GIF, 혹은 라이브 데모가 가능하도록 샘플API를 첨부할 수도 있습니다.
참고
https://nvie.com/posts/a-successful-git-branching-model/
A successful Git branching model
In this post I present a Git branching strategy for developing and releasing software as I’ve used it in many of my projects, and which has turned out to be very successful.
nvie.com
https://inpa.tistory.com/entry/GIT-⚡️-github-flow-git-flow-📈-브랜치-전략
[GIT] 📈 깃 브랜치 전략 정리 - Github Flow / Git Flow
GIT 브랜치 전략 브랜치 전략이란 여러 개발자가 하나의 저장소를 사용하는 환경에서 저장소를 효과적으로 활용하기 위한 work-flow다. 브랜치의 생성, 삭제, 병합 등 git의 유연한 구조를 활용해서,
inpa.tistory.com
https://velog.io/@ye-ji/Git-PR-잘-쓰는-방법
[Git] Commit Message / PR 잘 쓰는 방법
커밋 메시지 규칙 커밋 메시지 예시 깃 이모지💚 커밋 메시지는 제목과 본문으로 나누어진다! 설명이 충분하다면 제목만으로도 괜찮다 하지만 어떤 변경사항이 있는지 맥락과 설명이 필요하다
velog.io
'Computer Science' 카테고리의 다른 글
| [용어] 오버헤드 (0) | 2023.07.27 |
|---|---|
| [용어] SPOF (Single Point Of Failure) (0) | 2023.07.26 |
| RESTful API 파이썬 구축 예시 (feat. Flask) (0) | 2023.03.18 |
| API Gateway (0) | 2023.03.17 |
| [git] git clone 현재폴더(특정폴더) 에 복사하기 (1) | 2020.08.26 |